Bu teknik doküman B107AA R6 için hazırlanmış olup yeni yapılacak olan tasarımlara kaynak niteliğindedir.
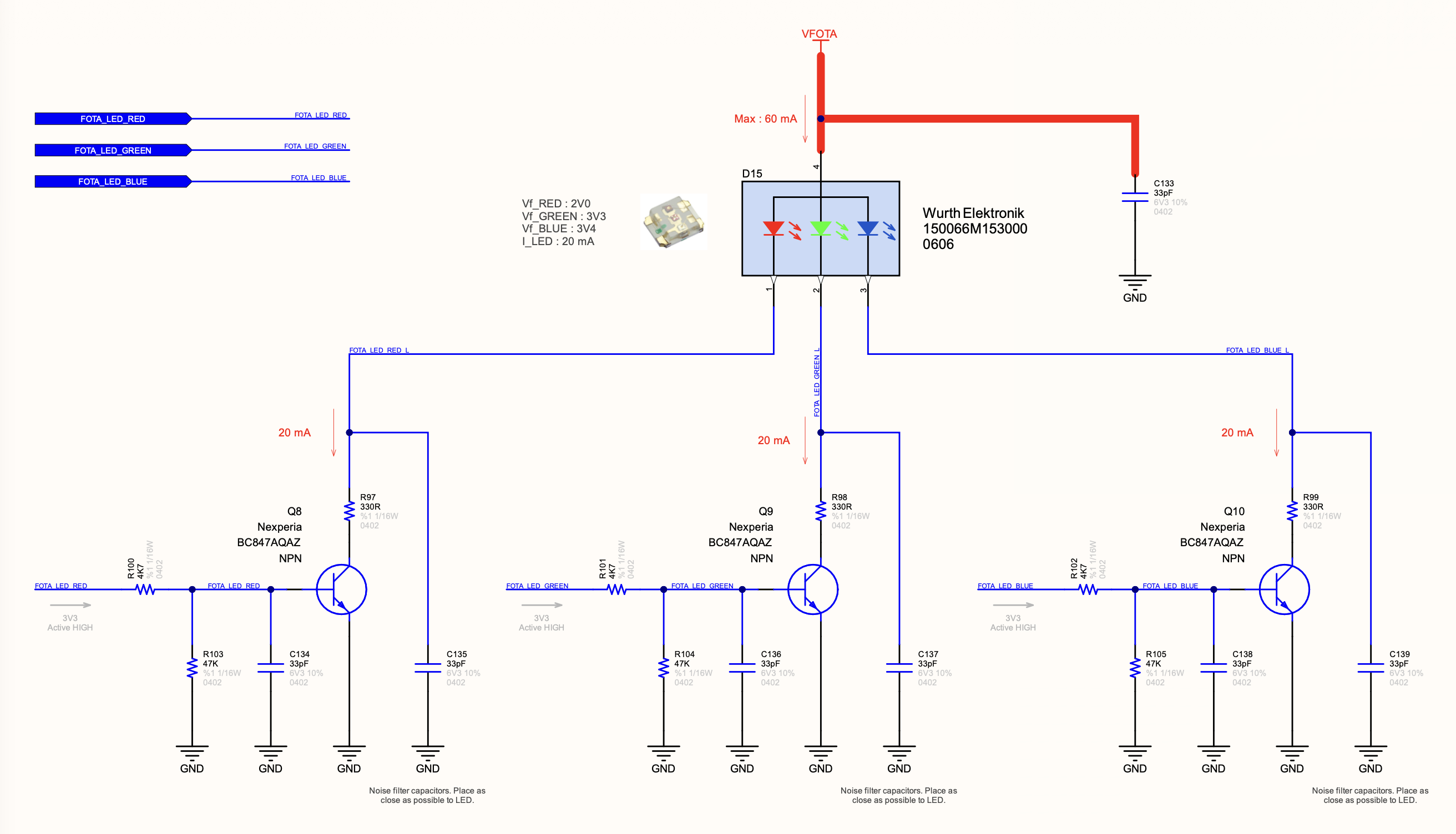
FOTA LED’leri (RGB durum göstergesi)

FOTA katmanının sahada anlaşılır şekilde izlenebilmesi için RGB LED (D15) kullanılmıştır. LED yalnız FOTA besleme domaini (VFOTA) aktifken çalışır. Böylece normal kullanımda gereksiz güç tüketimi ve kullanıcı yanıltan durum LED’i davranışı azaltılır.
Bu LED; FOTA işlemi (download / program / doğrulama / hata) sırasında saha teknisyeninin hızlı teşhis yapabilmesi için “durum kodlayıcı” olarak tasarlanmıştır.
Genel bakış
- LED topolojisi common‑anode’dur (LED’in ortak ucu VFOTA’ya bağlı).
- R/G/B kanalları ayrı ayrı NPN low‑side switch ile sürülür.
- Her kanal için akım sınırlama direnci bulunur.
- Reset/boot sırasında yanlış yanmayı engellemek için baz hattında pull‑down + EMI pF filtre kullanılır.
Topoloji
- D15: RGB LED (common‑anode)
- Q8/Q9/Q10: NPN low‑side switch (BC847A)
- R97/R98/R99: Kanal seri dirençleri (akım sınırlama)
- Baz ağı:
- R100/R101/R102: seri baz direnci
- R103/R104/R105: baz pull‑down
- C134/C136/C138: baz EMI filtresi
Bu kurgu:
- MCU pinleri reset/boot sırasında tri‑state olsa bile pull‑down ile LED’in kazara yanmasını azaltır.
- pF kapasitör ile hızlı parazitler bastırılır (özellikle VFOTA anahtarlanırken ve FOTA MCU çalışırken).
Boyutlandırma ve mertebe hesapları
LED akımı (R = 330Ω)
Kanal akımı yaklaşık:
Varsayımlar:
Kırmızı kanal için (V_F\approx 2.0V):
Yeşil/Mavi kanal için (V_F\approx 3.0V) mertebesinde olursa:
Bu nedenle 3V3 beslemede yeşil/mavi parlaklığı, seçilen LED’in değerine çok bağlıdır.
VFOTA=3V3 ile RGB LED’in yeşil/mavi kanallarında parlaklık yetersiz kalırsa; çözüm seçenekleri:
- LED seçimi (daha düşük / yüksek verimli “low current” RGB)
- Seri dirençleri düşürmek (akım artar → güç tüketimi artar)
- LED beslemesini farklı bir hatta taşımak (ürünleşme kararı)
Bu konu prototipte mutlaka gözle + mümkünse lux/akım ölçümü ile doğrulanmalıdır.
Transistör sürüş kontrolü
Kırmızı kanalda 3–5mA bandı hedeflenirse, NPN transistör için kolektör akımı da aynı mertebededir. Satürasyon için kaba bir forced‑beta hedefi alınırsa:
için yeterlidir.
3V3 MCU çıkışı ile seri baz direnci için:
alınırsa, için:
Bu değer, 3–5mA LED akımı için pratikte yeterlidir. Yeşil/mavi kanalda akım zaten düşük olacağı için sürüş daha da rahat olur.
Not: LED akımı artırmak için seri dirençler düşürülürse, baz akımı da buna paralel gözden geçirilmelidir.
Reset/EMI davranışı (baz ağı)
- 47k pull‑down: MCU reset/boot anında pin tri‑state olsa bile baz LOW’da tutulur.
- pF filtre: Hızlı spike bileşenlerini bastırır.
Baz filtresi için mertebe zaman sabiti:
Bu değer, LED blink/pattern hızlarını etkilemez; ancak anahtarlama gürültüsüne karşı fayda sağlar.
Layout / ürünleşme notları
- LED akım yolları kısa tutulmalı; VFOTA dönüş akımı dijital GND’de dar boğaz oluşturmamalıdır.
- LED sürücü transistörleri LED’e yakın konumlandırılırsa EMI ve parazit daha iyi kontrol edilir.
- RGB LED, kutu içinde görünür bir yerde değilse, özellikle yeşil/mavi parlaklık için “yüksek verimli” LED seçimi daha da önem kazanır.
Komponent seçimi ve alternatifler
| Fonksiyon | Seçilen | Alternatifler | Yorum |
|---|---|---|---|
| RGB LED (D15) | (BOM’a göre) | Low‑current high‑efficiency RGB | 3V3 beslemede G/B (V_F) kritik |
| NPN (Q8‑Q10) | BC847A (SOT‑23) | BC817‑40, MMBT3904 | 5–10mA altı akımlarda rahat |
| Seri direnç (R97‑R99) | 330Ω (1%) | 220Ω / 150Ω | Parlaklık vs güç trade‑off |
| Baz seri (R100‑R102) | 10kΩ | 4.7kΩ | Seri direnç düşerse baz akımı artar |
| Baz pull‑down (R103‑R105) | 47kΩ | 100kΩ | Yanlış yanmayı azaltır |
| Baz filtresi (C134/C136/C138) | 33pF | 22–100pF | EMI’ye göre ayarlanabilir |
Tahmini maliyet analizi (FOTA LED alt bloğu)
Aşağıdaki maliyetler tahmini olup tedarikçi/adet/stok durumuna göre değişir.
| Kalem | Adet | Prototip (1–10) | Pilot (100) | Seri (1k+) | Not |
|---|---|---|---|---|---|
| RGB LED (D15) | 1 | $0.06 | $0.04 | $0.03 | Verim/ sınıfına göre değişir |
| NPN (Q8/Q9/Q10) | 3 | $0.09 | $0.06 | $0.045 | 3× BC847A |
| Seri direnç 330Ω | 3 | $0.006 | $0.003 | $0.0018 | 3× 0402 |
| Baz seri 10kΩ | 3 | $0.006 | $0.003 | $0.0018 | 3× 0402 |
| Baz pull‑down 47kΩ | 3 | $0.006 | $0.003 | $0.0018 | 3× 0402 |
| Baz filtresi 33pF | 3 | $0.009 | $0.006 | $0.003 | 3× NP0/C0G tercih |
| TOPLAM. | $0.18 | $0.12 | $0.09 | LED seçimi belirleyici |
Bu toplam, FOTA domainindeki RGB durum LED’i alt bloğunun BOM maliyetini verir.